top of page



ESPECIALIZAÇÃO EM BIM
PROJETO E FABRICAÇÃO DIGITAL
NO AMBIENTE CONSTRUÍDO
TURMA I
A I Turma do Curso Especialização BIM UFPE teve início em Março de 2022, e conclusão em Agosto de 2023.
TRABALHOS FINAIS
Confira os trabalhos de conclusão de curso apresentados pelos alunos da I Turma da Especialização:

MODELAGEM ALGORÍTMICA E PROTOTIPAGEM DIGITAL NO
PROCESSO DE PROJETO: UM EXERCÍCIO DE APLICAÇÃO
Aluno(a): Alane Moraes de Oliveira
RESUMO:
A Arquitetura, entendida como elemento singular, exige dos projetistas soluções
personalizadas que se adequem aos diferentes cenários de implantação. Nesse
sentido, a prática da “customização em massa” (KOLAREVIC, 2003) se torna
extremamente eficiente, garantindo agilidade e qualidade para a indústria da
construção. Com a introdução de novos métodos de produção, os métodos de
projeto também vem sofrendo grandes mudanças (CELANI, LENZ, 2014) e se
apropriando de fluxos de trabalho que respondam às novas demandas industriais,
como, por exemplo, o uso da Modelagem Algorítmica (MA). Este artigo tem como
objetivo explicitar o potencial de customização de elementos arquitetônicos
utilizando-se da MA por script gráfico associada às técnicas de Prototipagem Digital
(PD) dentro do fluxo de projeto. A partir de um exercício de aplicação para um painel
paramétrico, elemento arquitetônico passível de personalização, é descrita toda a
construção do código e registrado o processo da sua prototipagem, a fim de apontar
os benefícios e desafios gerados a partir da integração dessas técnicas. Para este
artigo, foi utilizado o plugin Grasshopper, inserido no software Rhinoceros.
Palavras-chave: Modelagem Algorítmica, Prototipagem Digital, CAD/CAM,
Personalização, Design Paramétrico
RESUMO:
A Arquitetura, entendida como elemento singular, exige dos projetistas soluções
personalizadas que se adequem aos diferentes cenários de implantação. Nesse
sentido, a prática da “customização em massa” (KOLAREVIC, 2003) se torna
extremamente eficiente, garantindo agilidade e qualidade para a indústria da
construção. Com a introdução de novos métodos de produção, os métodos de
projeto também vem sofrendo grandes mudanças (CELANI, LENZ, 2014) e se
apropriando de fluxos de trabalho que respondam às novas demandas industriais,
como, por exemplo, o uso da Modelagem Algorítmica (MA). Este artigo tem como
objetivo explicitar o potencial de customização de elementos arquitetônicos
utilizando-se da MA por script gráfico associada às técnicas de Prototipagem Digital
(PD) dentro do fluxo de projeto. A partir de um exercício de aplicação para um painel
paramétrico, elemento arquitetônico passível de personalização, é descrita toda a
construção do código e registrado o processo da sua prototipagem, a fim de apontar
os benefícios e desafios gerados a partir da integração dessas técnicas. Para este
artigo, foi utilizado o plugin Grasshopper, inserido no software Rhinoceros.
Palavras-chave: Modelagem Algorítmica, Prototipagem Digital, CAD/CAM,
Personalização, Design Paramétrico

PLANO DE IMPLEMENTAÇÃO BIM PARA UM ESCRITÓRIO
DE PROJETOS ESTRUTURAIS DE EDIFICAÇÕES: UM
ESTUDO DE CASO
Aluno(a): Bruna Nathália Vasconcelos da Silva
RESUMO:
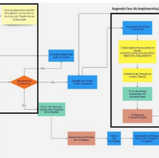
Esse trabalho tem o objetivo de estudar as técnicas necessárias para introdução
das práticas do BIM no dia a dia de um escritório de projetos estruturais a partir
de um estudo de caso. Para isto, primeiramente foi elaborado um fluxograma
dos processos da empresa e a partir dele, avaliamos a melhor maneira de
introduzir as tecnologias, processos e políticas BIM no contexto da
empresa. Para a implantação dos processos BIM na empresa, foi realizada uma
adequação no fluxograma atual incluindo novos processos e manejando os
existentes de forma que sejam adiantadas as etapas de decisão, resultando num
projeto mais eficiente. Foi produzido um fluxograma com os processos BIM
implementados na rotina do escritório. Encontrou-se como resultado uma
melhora significativa no tempo de resposta e aprovação do projeto com o uso do
BIM, afirmando a eficácia do sistema adotado.
PALAVRAS-CHAVE: Implementação BIM; Projetos estruturais; Processos BIM.
RESUMO:
Esse trabalho tem o objetivo de estudar as técnicas necessárias para introdução
das práticas do BIM no dia a dia de um escritório de projetos estruturais a partir
de um estudo de caso. Para isto, primeiramente foi elaborado um fluxograma
dos processos da empresa e a partir dele, avaliamos a melhor maneira de
introduzir as tecnologias, processos e políticas BIM no contexto da
empresa. Para a implantação dos processos BIM na empresa, foi realizada uma
adequação no fluxograma atual incluindo novos processos e manejando os
existentes de forma que sejam adiantadas as etapas de decisão, resultando num
projeto mais eficiente. Foi produzido um fluxograma com os processos BIM
implementados na rotina do escritório. Encontrou-se como resultado uma
melhora significativa no tempo de resposta e aprovação do projeto com o uso do
BIM, afirmando a eficácia do sistema adotado.
PALAVRAS-CHAVE: Implementação BIM; Projetos estruturais; Processos BIM.

REQUISITOS DE INFORMAÇÃO PARA USO DO BIM NA
GESTÃO DA MANUTENÇÃO PREDIAL
Aluno(a): Bruno César Tavares Alves Barros
RESUMO
Este trabalho aborda a crescente importância da gestão da manutenção
predial, que supera a visão limitada de que o ciclo de vida de uma edificação se
encerra na sua conclusão. O uso do Building Information Modelling (BIM) na gestão
da manutenção tem o potencial de otimizar processos, proporcionando uma
representação completa das características físicas e funcionais de uma instalação ao
longo do tempo. O desafio reside na definição dos requisitos de informações
necessários para uma implementação bem-sucedida do BIM. O objetivo geral é
contribuir para a melhoria dos processos de manutenção, aumentando a
disponibilidade e confiabilidade dos sistemas, reduzindo custos e garantindo a
segurança das instalações e das pessoas. A metodologia do estudo inicia com uma
revisão qualitativa e exploratória da literatura sobre a implementação bem-sucedida
do BIM-FM. Na segunda etapa, quadros de requisitos de informações são
desenvolvidos para objetos do sistema de combate a incêndio, seguido pela
modelagem de famílias desses elementos com parâmetros correspondentes. Os
resultados indicam que a maioria dos dados pode ser inserida diretamente nos
modelos, reduzindo o tempo de importação para o sistema FM. A interoperabilidade
desempenha um papel crucial, facilitando o acesso a dados relevantes. A adaptação
dos processos de projeto e FM ao novo fluxo de trabalho é essencial. O estudo conclui
identificando diretrizes para a implementação do BIM-FM e desenvolvendo objetos
específicos para facilitar a transferência automatizada de dados, destacando a
importância do envolvimento da equipe de FM desde as fases iniciais do projeto.
PALAVRAS-CHAVE: Building Information Modeling. Requisitos de Informações.
Gestão de Facilidades. BIM. Gestão das Manutenções.
RESUMO
Este trabalho aborda a crescente importância da gestão da manutenção
predial, que supera a visão limitada de que o ciclo de vida de uma edificação se
encerra na sua conclusão. O uso do Building Information Modelling (BIM) na gestão
da manutenção tem o potencial de otimizar processos, proporcionando uma
representação completa das características físicas e funcionais de uma instalação ao
longo do tempo. O desafio reside na definição dos requisitos de informações
necessários para uma implementação bem-sucedida do BIM. O objetivo geral é
contribuir para a melhoria dos processos de manutenção, aumentando a
disponibilidade e confiabilidade dos sistemas, reduzindo custos e garantindo a
segurança das instalações e das pessoas. A metodologia do estudo inicia com uma
revisão qualitativa e exploratória da literatura sobre a implementação bem-sucedida
do BIM-FM. Na segunda etapa, quadros de requisitos de informações são
desenvolvidos para objetos do sistema de combate a incêndio, seguido pela
modelagem de famílias desses elementos com parâmetros correspondentes. Os
resultados indicam que a maioria dos dados pode ser inserida diretamente nos
modelos, reduzindo o tempo de importação para o sistema FM. A interoperabilidade
desempenha um papel crucial, facilitando o acesso a dados relevantes. A adaptação
dos processos de projeto e FM ao novo fluxo de trabalho é essencial. O estudo conclui
identificando diretrizes para a implementação do BIM-FM e desenvolvendo objetos
específicos para facilitar a transferência automatizada de dados, destacando a
importância do envolvimento da equipe de FM desde as fases iniciais do projeto.
PALAVRAS-CHAVE: Building Information Modeling. Requisitos de Informações.
Gestão de Facilidades. BIM. Gestão das Manutenções.

APLICABILIDADE DE SISTEMA GENERATIVO NA FABRICAÇÃO DIGITAL
DE UMA COBERTURA PARAMÉTRICA EFÊMERA.
Aluno(a): Carlos Alberto de Lima Barbosa Junior
RESUMO
Este artigo apresenta o desenvolvimento do projeto e fabricação digital de uma
cobertura paramétrica efêmera. A cobertura é idealizada para atender eventos
de pequeno porte, de qualquer natureza, podendo ter formas diversas com
tesselações variadas. O objetivo da parametrização é dar liberdade as formas,
garantindo a fabricação digital e funcionalidade estrutural da cobertura.
Projetada com materiais leves e resistentes, para facilitar o transporte, a
montagem e a desmontagem. É composta por estrutura metálica em alumínio
estrutural, conexões em PETG confeccionadas na impressora 3D com formas e
encaixes definidos pela rotina paramétrica e fechamentos em painéis PVC
cortados em máquina de Controle Numérico Computadorizado (CNC).
PALAVRAS-CHAVE: BIM; Design Generativo; Cobertura Paramétrica;
Fabricação Digital; Arquitetura Efêmera.
RESUMO
Este artigo apresenta o desenvolvimento do projeto e fabricação digital de uma
cobertura paramétrica efêmera. A cobertura é idealizada para atender eventos
de pequeno porte, de qualquer natureza, podendo ter formas diversas com
tesselações variadas. O objetivo da parametrização é dar liberdade as formas,
garantindo a fabricação digital e funcionalidade estrutural da cobertura.
Projetada com materiais leves e resistentes, para facilitar o transporte, a
montagem e a desmontagem. É composta por estrutura metálica em alumínio
estrutural, conexões em PETG confeccionadas na impressora 3D com formas e
encaixes definidos pela rotina paramétrica e fechamentos em painéis PVC
cortados em máquina de Controle Numérico Computadorizado (CNC).
PALAVRAS-CHAVE: BIM; Design Generativo; Cobertura Paramétrica;
Fabricação Digital; Arquitetura Efêmera.

APLICAÇÃO DO BIM NA INFRAESTRUTURA DE SANEAMENTO
DO BRASIL: AVANÇOS E DESAFIOS.
Aluno(a): Carmem Cecilia Zloccowick da Silva Cavalcanti
RESUMO
Apesar dos evidentes e promissores avanços para a implementação do BIM no
setor de infraestrutura de Saneamento, suas ferramentas e o interesse técnico-
científico nessa área, ainda são bastante restritos, se comparados com a ampla
difusão da aplicação do BIM na construção civil e praticamente inexistentes se
considerarmos as fases de planejamento e implantação de obras e de manutenção
das unidades existentes. Entretanto, os benefícios da aplicação desta modelagem já
obtidos em outras indústrias, como na da Construção Civil, são indicativos de que sua
utilização também pode trazer vantagens para o ciclo de vida dos empreendimentos
de Saneamento. Neste contexto, a finalidade dessa pesquisa é responder a seguinte
pergunta: quais os desafios e avanços da aplicação do BIM na infraestrutura de
saneamento no Brasil?
PALAVRAS CHAVES: BIM, Projeto, Infraestrutura, Saneamento.
RESUMO
Apesar dos evidentes e promissores avanços para a implementação do BIM no
setor de infraestrutura de Saneamento, suas ferramentas e o interesse técnico-
científico nessa área, ainda são bastante restritos, se comparados com a ampla
difusão da aplicação do BIM na construção civil e praticamente inexistentes se
considerarmos as fases de planejamento e implantação de obras e de manutenção
das unidades existentes. Entretanto, os benefícios da aplicação desta modelagem já
obtidos em outras indústrias, como na da Construção Civil, são indicativos de que sua
utilização também pode trazer vantagens para o ciclo de vida dos empreendimentos
de Saneamento. Neste contexto, a finalidade dessa pesquisa é responder a seguinte
pergunta: quais os desafios e avanços da aplicação do BIM na infraestrutura de
saneamento no Brasil?
PALAVRAS CHAVES: BIM, Projeto, Infraestrutura, Saneamento.

IMPRESSÃO 3D ADITIVA COM ARGAMASSA DE BASE CIMENTÍCIA NA
CONSTRUÇÃO DE HABITAÇÕES SUSTENTÁVEIS DE INTERESSE SOCIAL NO
BRASIL.
Aluno(a): Edvaldo José Corrêa Ramos Filho
RESUMO
solução inovadora e sustentável para o déficit habitacional do Brasil. Ao construir
estruturas complexas camada por camada, a impressão 3D pode aumentar a
precisão, melhorar a eficiência e economizar recursos.
Esta tecnologia tem potencial para transformar a indústria da construção, que é
tradicionalmente caracterizada por processos manuais intensivos e ineficientes. A
adoção da impressão 3D pode levar a habitações mais eficientes em termos
energéticos e ambientalmente sustentáveis, ao mesmo tempo que reduz custos e
permite a personalização em massa.
No entanto, a impressão 3D também apresenta desafios. Embora as impressoras 3D
possam executar um edifício inteiro, ainda são necessárias equipes para instalar
portas, janelas, água, esgoto, sistemas elétricos e todos os acabamentos em geral. A
tecnologia ainda está em desenvolvimento e pode haver limitações em termos dos
tipos de estruturas que podem ser criadas.
O objetivo deste artigo é investigar como a impressão 3D pode contribuir para
solucionar o déficit habitacional do Brasil. O artigo analisará o cenário atual das
habitações impressas em 3D, suas vantagens e desafios. Adicionalmente, serão
apresentados os principais fatores que influenciam a adoção deste tipo de construção.
Concluindo, a impressão 3D pode ser a chave para enfrentar os desafios habitacionais
no Brasil, melhorando a eficiência, a sustentabilidade e a inovação na construção de
habitações sociais sustentáveis.
Palavras-chave: Impressão 3D, argamassa cimentícia, fabricação aditiva,
desenvolvimento sustentável, construção.
RESUMO
solução inovadora e sustentável para o déficit habitacional do Brasil. Ao construir
estruturas complexas camada por camada, a impressão 3D pode aumentar a
precisão, melhorar a eficiência e economizar recursos.
Esta tecnologia tem potencial para transformar a indústria da construção, que é
tradicionalmente caracterizada por processos manuais intensivos e ineficientes. A
adoção da impressão 3D pode levar a habitações mais eficientes em termos
energéticos e ambientalmente sustentáveis, ao mesmo tempo que reduz custos e
permite a personalização em massa.
No entanto, a impressão 3D também apresenta desafios. Embora as impressoras 3D
possam executar um edifício inteiro, ainda são necessárias equipes para instalar
portas, janelas, água, esgoto, sistemas elétricos e todos os acabamentos em geral. A
tecnologia ainda está em desenvolvimento e pode haver limitações em termos dos
tipos de estruturas que podem ser criadas.
O objetivo deste artigo é investigar como a impressão 3D pode contribuir para
solucionar o déficit habitacional do Brasil. O artigo analisará o cenário atual das
habitações impressas em 3D, suas vantagens e desafios. Adicionalmente, serão
apresentados os principais fatores que influenciam a adoção deste tipo de construção.
Concluindo, a impressão 3D pode ser a chave para enfrentar os desafios habitacionais
no Brasil, melhorando a eficiência, a sustentabilidade e a inovação na construção de
habitações sociais sustentáveis.
Palavras-chave: Impressão 3D, argamassa cimentícia, fabricação aditiva,
desenvolvimento sustentável, construção.

USO DE AUTOMATIZAÇÃO PARA LEVANTAMENTO DE
QUANTITATIVO ATRAVÉS DO BIM: ESTUDO DE CASO
Aluno(a): Eliza Gabriela Nunes Pedrosa
RESUMO
O orçamento é uma das etapas mais importante no desenvolvimento de um
projeto, pois é a partir dele que se tem informações referente aos custos, lucros
e fluxo financeiro da empresa. O processo de orçamentação é constituído por
sequências de atividades composto pela quantificação dos insumos e serviços
multiplicados pelo preço unitário, acrescido com as despesas indiretas, cujo
somatório define o preço total. A quantificação é feita através de análise dos
projetos em um processo manual. Sendo assim, esta metodologia está sujeita a
erros humanos, que podem provocar inexatidão nos orçamentos. Acredita-se
que o uso do BIM permite que esse processo seja mais rápido e preciso, pois
possibilita o desenvolvimento de modelo virtual com informações parametrizadas
do edifício, que podem ser facilmente obtidas por meio de uma linguagem de
programação visual. Diante do exposto, este artigo apresenta como objetivo
desenvolver um algoritmo que ajude no processo de automatização do fluxo de
extração de quantitativo e auxilie na elaboração de planilhas orçamentárias. A
base metodológica para o estudo de caso é apoiada nas definições
orçamentárias e modelagem paramétrica. Os resultados preliminares sugerem
soluções que permite o usuário identificar novas maneiras de levantar
quantitativo de obras, através da modelagem paramétrica e algorítmica,
apontando-se como principal vantagem a precisão e rapidez no processo de
gestão de custo para a indústria da AEC (arquitetura, Engenharia e Construção).
PALAVRAS-CHAVE: Orçamento; BIM; Programação visual; Modelagem
paramétrica.
RESUMO
O orçamento é uma das etapas mais importante no desenvolvimento de um
projeto, pois é a partir dele que se tem informações referente aos custos, lucros
e fluxo financeiro da empresa. O processo de orçamentação é constituído por
sequências de atividades composto pela quantificação dos insumos e serviços
multiplicados pelo preço unitário, acrescido com as despesas indiretas, cujo
somatório define o preço total. A quantificação é feita através de análise dos
projetos em um processo manual. Sendo assim, esta metodologia está sujeita a
erros humanos, que podem provocar inexatidão nos orçamentos. Acredita-se
que o uso do BIM permite que esse processo seja mais rápido e preciso, pois
possibilita o desenvolvimento de modelo virtual com informações parametrizadas
do edifício, que podem ser facilmente obtidas por meio de uma linguagem de
programação visual. Diante do exposto, este artigo apresenta como objetivo
desenvolver um algoritmo que ajude no processo de automatização do fluxo de
extração de quantitativo e auxilie na elaboração de planilhas orçamentárias. A
base metodológica para o estudo de caso é apoiada nas definições
orçamentárias e modelagem paramétrica. Os resultados preliminares sugerem
soluções que permite o usuário identificar novas maneiras de levantar
quantitativo de obras, através da modelagem paramétrica e algorítmica,
apontando-se como principal vantagem a precisão e rapidez no processo de
gestão de custo para a indústria da AEC (arquitetura, Engenharia e Construção).
PALAVRAS-CHAVE: Orçamento; BIM; Programação visual; Modelagem
paramétrica.

ELABORAÇÃO DE FRAMEWORK COM USO DE FERRAMENTAS BIM 4D
APLICADO NO PLANEJAMENTO DE OBRA DE HABITAÇÃO DE
INTERESSE SOCIAL
Aluno(a): Erivânia Kayelle Lima de Abreu
RESUMO
O Brasil possui um grande déficit habitacional. A indústria da construção civil
tem uma parcela significativa para apoiar na diminuição deste déficit.
Entretanto este mesmo setor é afetado por informações inconsistentes e sem o
nível de detalhe necessário que afetam a etapa de planejamento e controle de
obras. Dessarte, o uso de novas ferramentas vem sendo propostas para
modificar o estado atual deste setor, como a Modelagem da Informação da
Construção – BIM. Esta pesquisa buscou a elaboração de um framework com a
adoção do BIM como ferramenta de apoio no planejamento 4D em um estudo
de caso de uma habitação de interesse social. Foi realizada uma revisão da
literatura sobre os principais conceitos e aplicações do uso BIM 4D para o
planejamento BIM e, em seguida, a elaboração de um framework para ser
aplicado em um estudo de caso de projetos de habitação de interesse social.
Como resultado, verificou-se que o framework no planejamento com o BIM 4D
pode ser aplicado as fases de pré-construção com a realização da simulação
de projeto e, na fase deexecução pode oferecer uma visualização do progresso
do projeto por meio da comparação entre o cenário real x cenário planejado
através da simulação 4D.Dentre os principais benefícios, do uso de modelos
BIM 4D como ferramenta de apoio no planejamento avaliado por meio desta
pesquisa, foi a possibilidade de visibilidade detalhada que atuam como uma
solução inovadora para superar as deficiências das práticas atuais de
planejamento e controle de obras.
PALAVRAS-CHAVE:Planejamento; BIM; modelagem 4D; habitação de
interesse social; framework.
RESUMO
O Brasil possui um grande déficit habitacional. A indústria da construção civil
tem uma parcela significativa para apoiar na diminuição deste déficit.
Entretanto este mesmo setor é afetado por informações inconsistentes e sem o
nível de detalhe necessário que afetam a etapa de planejamento e controle de
obras. Dessarte, o uso de novas ferramentas vem sendo propostas para
modificar o estado atual deste setor, como a Modelagem da Informação da
Construção – BIM. Esta pesquisa buscou a elaboração de um framework com a
adoção do BIM como ferramenta de apoio no planejamento 4D em um estudo
de caso de uma habitação de interesse social. Foi realizada uma revisão da
literatura sobre os principais conceitos e aplicações do uso BIM 4D para o
planejamento BIM e, em seguida, a elaboração de um framework para ser
aplicado em um estudo de caso de projetos de habitação de interesse social.
Como resultado, verificou-se que o framework no planejamento com o BIM 4D
pode ser aplicado as fases de pré-construção com a realização da simulação
de projeto e, na fase deexecução pode oferecer uma visualização do progresso
do projeto por meio da comparação entre o cenário real x cenário planejado
através da simulação 4D.Dentre os principais benefícios, do uso de modelos
BIM 4D como ferramenta de apoio no planejamento avaliado por meio desta
pesquisa, foi a possibilidade de visibilidade detalhada que atuam como uma
solução inovadora para superar as deficiências das práticas atuais de
planejamento e controle de obras.
PALAVRAS-CHAVE:Planejamento; BIM; modelagem 4D; habitação de
interesse social; framework.

NÍVEL DE MATURIDADE BIM: UM DIAGNÓSTICO SOBRE
UMA CONSTRUTORA DE HABITAÇÃO DE INTERESSE
SOCIAL.
Aluno(a): Esmeralda Marina de Mello Assunção
RESUMO
É notório que a metodologia do Building Information Modeling (BIM) dissemina cada vez
mais a cultura de sistemas colaborativos entre todos os agentes de um processo
projetual, desde o cliente até o construtor. Assim, são definidas grandes mudanças nos
métodos tradicionais de construção, sendo a principal delas a troca de informações
entre todos os agentes. Isto é definitivamente crucial quando há uma limitação de
recursos, como em empreendimentos habitacionais de interesse social (EHIS). O
objetivo deste artigo é realizar um diagnóstico sobre o nível de maturidade BIM, de uma
empresa com foco em EHIS, que possua atuação significativa no mercado do agreste
pernambucano. Este artigo está focado em explorar a atual situação da incorporadora
diante de três dimensões, dentre elas: infraestrutura tecnológica, processos e pessoas,
podendo definir sobre qual pilar um plano de implementação BIM para esta empresa,
poderá ser executado.
PALAVRAS-CHAVE: BIM; Habitação; Diagnóstico; Social.
RESUMO
É notório que a metodologia do Building Information Modeling (BIM) dissemina cada vez
mais a cultura de sistemas colaborativos entre todos os agentes de um processo
projetual, desde o cliente até o construtor. Assim, são definidas grandes mudanças nos
métodos tradicionais de construção, sendo a principal delas a troca de informações
entre todos os agentes. Isto é definitivamente crucial quando há uma limitação de
recursos, como em empreendimentos habitacionais de interesse social (EHIS). O
objetivo deste artigo é realizar um diagnóstico sobre o nível de maturidade BIM, de uma
empresa com foco em EHIS, que possua atuação significativa no mercado do agreste
pernambucano. Este artigo está focado em explorar a atual situação da incorporadora
diante de três dimensões, dentre elas: infraestrutura tecnológica, processos e pessoas,
podendo definir sobre qual pilar um plano de implementação BIM para esta empresa,
poderá ser executado.
PALAVRAS-CHAVE: BIM; Habitação; Diagnóstico; Social.

IMPLEMENTAÇÃO BIM EM INCORPORADORAS /
CONSTRUTORAS
Aluno(a): Eugenio de Sousa Oliveira
RESUMO
O uso da Modelagem da Informação da Construção (BIM) pode trazer benefícios
a diversos stakeholders da indústria da Arquitetura, Engenharia, Construção e
Operação (AECO). No que tange às empresas de incorporação o BIM pode
auxiliar na minimização de problemas de qualidade de projeto, comunicação,
controle de obras, gestão e qualidade da construção.
Tendo como base os resultados da pesquisa do Cenário Construtivo Brasileiro
2023 este trabalho tem como objetivo propor os principais usos potenciais do
BIM nos setores de uma empresa incorporadora, mostrando os benefícios do
BIM para cada um desses setores que compõem uma empresa incorporadora.
Espera-se com isso poder auxiliar na estruturação de Planos de Implementação
BIM (PIB) nesse perfil de empresas.
PALAVRAS-CHAVE: Incorporadora; Construtora; BIM; Implementação, ROI.
RESUMO
O uso da Modelagem da Informação da Construção (BIM) pode trazer benefícios
a diversos stakeholders da indústria da Arquitetura, Engenharia, Construção e
Operação (AECO). No que tange às empresas de incorporação o BIM pode
auxiliar na minimização de problemas de qualidade de projeto, comunicação,
controle de obras, gestão e qualidade da construção.
Tendo como base os resultados da pesquisa do Cenário Construtivo Brasileiro
2023 este trabalho tem como objetivo propor os principais usos potenciais do
BIM nos setores de uma empresa incorporadora, mostrando os benefícios do
BIM para cada um desses setores que compõem uma empresa incorporadora.
Espera-se com isso poder auxiliar na estruturação de Planos de Implementação
BIM (PIB) nesse perfil de empresas.
PALAVRAS-CHAVE: Incorporadora; Construtora; BIM; Implementação, ROI.

A UTILIZAÇÃO DE CODE CHECKING: VERIFICAÇÃO DE INCLINAÇÕES MÍNIMAS EM TUBOS DE ESGOTO SANITÁRIO
Aluno(a): Jefferson Augusto Moraes de Barros
RESUMO
A pesquisa abordou a aplicação do Code Checking na verificação de
inclinações mínimas em tubos de esgoto sanitário. A metodologia empregada
visou analisar a conformidade com normas e regulamentações durante o
planejamento e o desenvolvimento dos projetos, envolvendo a avaliação de
parâmetros específicos em modelos computacionais. Os resultados
evidenciaram que o uso do Code Checking permitiu a identificação de
inclinações mínimas inadequadas conforme os requisitos da NBR 9649/1986.
Essa abordagem promoveu eficiência e segurança do sistema desde a fase de
projeto, além de demonstrar uma relação direta entre a conformidade com as
diretrizes estabelecidas e a redução de problemas operacionais, de
compatibilização e potenciais dificuldades durante a execução do projeto.
Concluiu-se que a implementação do Code Checking é crucial para garantir o
funcionamento adequado do projeto.
PALAVRAS-CHAVE: Code Checking; Verificação; Inclinações mínimas;
RESUMO
A pesquisa abordou a aplicação do Code Checking na verificação de
inclinações mínimas em tubos de esgoto sanitário. A metodologia empregada
visou analisar a conformidade com normas e regulamentações durante o
planejamento e o desenvolvimento dos projetos, envolvendo a avaliação de
parâmetros específicos em modelos computacionais. Os resultados
evidenciaram que o uso do Code Checking permitiu a identificação de
inclinações mínimas inadequadas conforme os requisitos da NBR 9649/1986.
Essa abordagem promoveu eficiência e segurança do sistema desde a fase de
projeto, além de demonstrar uma relação direta entre a conformidade com as
diretrizes estabelecidas e a redução de problemas operacionais, de
compatibilização e potenciais dificuldades durante a execução do projeto.
Concluiu-se que a implementação do Code Checking é crucial para garantir o
funcionamento adequado do projeto.
PALAVRAS-CHAVE: Code Checking; Verificação; Inclinações mínimas;

POTENCIALIDADE DO USO DO CIM/BIM PARA
PLANEJAMENTO DE TRANSPORTES URBANOS
Aluno(a): Josinaldo Leandro de Souza
RESUMO
O objetivo deste artigo é responder à pergunta: Como a modelagem CIM pode
ajudar no planejamento do transporte urbano. Buscando responder essa
pergunta, foi realizada uma Revisão Sistemática da Literatura (RSL) que
identificasse artigos que abordaram o CIM para planejamento urbano. A principal
contribuição deste trabalho está em analisar o potencial do CIM para
planejamento de transportes baseado no conhecimento já produzido sobre os
estudos para o planejamento urbano. Os principais resultados demonstram que
o CIM permitiria: (i) monitoramento em tempo real das vias urbanas; (ii) simular
novas soluções para o sistema de transporte público; (iii) analisar
aprofundadamente o congestionamento de tráfego, acessibilidade e mobilidade
e (iv) simulação do impacto potencial de desastres naturais. Trabalhos futuros
devem modelar o CIM visando esses benefícios, buscando melhorar o
planejamento dos transportes e dando qualidade de vida e conforto às pessoas.
PALAVRAS-CHAVE: City Information Model; CIM; Transportation; Transit;
RESUMO
O objetivo deste artigo é responder à pergunta: Como a modelagem CIM pode
ajudar no planejamento do transporte urbano. Buscando responder essa
pergunta, foi realizada uma Revisão Sistemática da Literatura (RSL) que
identificasse artigos que abordaram o CIM para planejamento urbano. A principal
contribuição deste trabalho está em analisar o potencial do CIM para
planejamento de transportes baseado no conhecimento já produzido sobre os
estudos para o planejamento urbano. Os principais resultados demonstram que
o CIM permitiria: (i) monitoramento em tempo real das vias urbanas; (ii) simular
novas soluções para o sistema de transporte público; (iii) analisar
aprofundadamente o congestionamento de tráfego, acessibilidade e mobilidade
e (iv) simulação do impacto potencial de desastres naturais. Trabalhos futuros
devem modelar o CIM visando esses benefícios, buscando melhorar o
planejamento dos transportes e dando qualidade de vida e conforto às pessoas.
PALAVRAS-CHAVE: City Information Model; CIM; Transportation; Transit;

BIM NO ENSINO DE ARQUITETURA E URBANISMO: UMA
PROPOSTA DE ABORDAGEM EM DISCIPLINA DE PROJETO
Aluno(a): Keylla Costa do Carmo Alves
RESUMO
Este trabalho discute sobre o ensino do BIM em disciplinas de Projeto
Arquitetônico do curso de Arquitetura e Urbanismo de uma instituição de ensino
superior. Seu objetivo principal consiste em apresentar uma estratégia para a
incorporação desse tema na referida disciplina, como forma de estimular o
desenvolvimento de competências com auxílio das tecnologias digitais. Para
tanto, foram feitas pesquisas bibliográfica, documental e de campo. Como
resultados destacam-se a compreensão de que há um contexto favorável à
inserção do paradigma BIM na disciplina, e a proposição de algumas estratégias
de abordagem que podem ser utilizadas.
PALAVRAS-CHAVE: BIM; ENSINO DE PROJETO; ESTRATÉGIA.
RESUMO
Este trabalho discute sobre o ensino do BIM em disciplinas de Projeto
Arquitetônico do curso de Arquitetura e Urbanismo de uma instituição de ensino
superior. Seu objetivo principal consiste em apresentar uma estratégia para a
incorporação desse tema na referida disciplina, como forma de estimular o
desenvolvimento de competências com auxílio das tecnologias digitais. Para
tanto, foram feitas pesquisas bibliográfica, documental e de campo. Como
resultados destacam-se a compreensão de que há um contexto favorável à
inserção do paradigma BIM na disciplina, e a proposição de algumas estratégias
de abordagem que podem ser utilizadas.
PALAVRAS-CHAVE: BIM; ENSINO DE PROJETO; ESTRATÉGIA.

Quero participar da III Turma do Curso Especialização BIM UFPE!
Inscrições para seleção
até 01/12/2025

bottom of page

